近日,365电子娱乐官方网站刘蕾副教授团队与中国科学院化学研究所吴海臣研究员团队合作,在国际顶级期刊《Nature Nanotechnology》(Q1,IF:38.1)发表题为“Nanopore-based enzyme-linked immunosorbent assay for cancer biomarker detection”的研究论文,365电子娱乐官方网站刘蕾副教授为通讯作者。
癌症生物标志物检测是癌症诊断、预后和治疗监测的关键工具。在癌症发展过程中,病理器官和细胞会释放特定的分子、蛋白质或核酸到循环系统中,这些被称为癌症生物标志物。然而,由于生物标志物在血液中的浓度极低,且背景干扰较大,检测这些生物标志物具有挑战性。传统的酶联免疫吸附测定(ELISA)技术虽然被广泛使用,但存在半定量、检测限不够低以及缺乏多重检测能力的局限性。因此,开发一种具有超高灵敏度、多重检测能力和便携性的新型检测技术对于癌症早期诊断和精准医疗具有重要意义。

【关键结论】
NELISA技术通过结合纳米孔传感技术和ELISA检测,实现了对癌症生物标志物的高灵敏度和多重检测能力。
该技术使用了特定的肽探针和酶,通过纳米孔电流信号的变化来定量分析生物标志物。
NELISA技术在检测限、定量准确性和特异性方面表现出色,能够同时检测多种生物标志物。
通过机器学习算法,研究者们能够区分不同肽探针产生的电流信号,实现了对六种生物标志物的同时检测。
【主要内容】

图1 NELISA检测抗原的原理示意图
图中展示了基于纳米孔的酶联免疫吸附测定(NELISA)用于抗原检测的完整流程。血液样本经过离心分离血清后,血清被加入预先涂有特异性捕获抗体的微孔板中,形成夹心复合物,随后加入酶标记的检测抗体。接着,引入肽探针与酶反应,最后收集反应溶液进行α-溶血素(αHL)纳米孔的电流测量。通过分析电流信号的变化,可以实现对目标抗原的精确定量检测。

图2 不同肽探针的传感原理及生物标志物的定量检测
图中展示了三种不同肽探针(FGpYD8、FGK(Gal)GGD8 和 PBAP-FGLD8)在酶切前后的电流信号变化,以及利用这些肽探针对CA19-9、CEA和AFP三种生物标志物的定量检测结果。每种肽探针在酶切后会产生独特的电流信号,这些信号的变化与生物标志物的浓度成正比,从而实现了对生物标志物的高灵敏度检测。图中还给出了每种生物标志物的标准工作曲线和检测限(LOD),表明NELISA具有极高的检测灵敏度和定量准确性。

图3 利用机器学习识别肽探针的电流信号
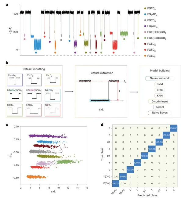
进一步介绍了如何利用机器学习算法来识别和区分九种不同肽探针的电流信号。通过提取每个信号的电流阻断(I/I₀)和标准差(s.d.)作为特征参数,构建了训练数据集,并使用多种机器学习模型进行训练和测试。其中,支持向量机(SVM)模型表现最佳,测试准确率达到了100%。图中还展示了九种肽探针的电流信号散点图和混淆矩阵,证明了该方法能够准确地识别和区分不同肽探针的电流信号,为实现多种生物标志物的同时检测提供了基础。

图4 竞争性NELISA检测抗体的原理及定量检测
图中展示了竞争性NELISA用于检测抗体生物标志物(如抗乙肝病毒核心抗体,anti-HBc)的原理和定量检测结果。首先,将待测抗体样本与辣根过氧化物酶(HRP)标记的抗体混合后加入预先涂有抗原的微孔板中,经过孵育后加入底物H₂O₂,再加入肽探针PBAP-FGLD8。HRP会催化H₂O₂的分解,剩余的H₂O₂与肽探针反应生成可产生特征电流信号的产物。通过测量这些电流信号的频率,可以实现对目标抗体的定量检测。图中给出了anti-HBc的标准工作曲线和检测限(LOD),表明该方法具有极高的灵敏度和特异性。

图5 临床样本中癌症生物标志物的检测结果
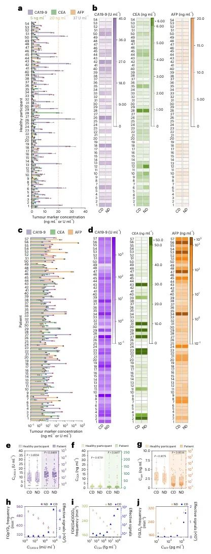
图中展示了纳米孔基酶联免疫吸附测定(NELISA)技术在临床血液样本中对三种肿瘤标志物(CA19-9、CEA和AFP)的检测结果。研究团队对54名健康参与者和57名癌症患者的血液样本进行了检测,结果显示NELISA技术能够准确地检测出这些生物标志物的浓度,并且与传统的化学发光免疫分析(CLIA)结果高度一致。通过对比两种检测方法的检测限(LOD),发现NELISA的检测限比CLIA低两到四个数量级,这表明NELISA技术在检测灵敏度上具有显著优势。此外,图中还通过箱线图展示了两种检测方法在不同样本组中的数据分布情况,进一步证实了NELISA技术在实际应用中的可靠性和准确性。
【全文总结】
本研究开发了一种基于α-溶血素纳米孔的酶联免疫吸附测定(NELISA)技术,用于检测癌症生物标志物。该技术通过形成免疫夹心复合物并引入带有酶切位点的肽探针,利用纳米孔电流信号的变化实现对生物标志物的精确定量。NELISA技术具有极高的灵敏度,检测限低至0.03 fg/ml,能够同时检测六种生物标志物,包括CA19-9、CEA、AFP、SCCA、NSE和CA125。通过机器学习算法,研究者们能够以几乎100%的准确率区分不同肽探针产生的电流信号。在100多个临床血液样本的测试中,NELISA的结果与化学发光免疫分析的结果高度一致,显示出该技术在液体活检基础疾病监测中的巨大潜力。
【文章链接】
https://www.nature.com/articles/s41565-025-01918-z
本文转自“BioMed科技”公众号
原文链接:https://mp.weixin.qq.com/s/6V7UVmdu9Ndtrh1OKEU45Q
地址:365电子官网·(中国)官方网站
邮编:610039
电话:028-87720552
传真:028-87720552
官方微信