中国表面活性剂市场及未来发展趋势分析 一、什么是表面活性剂 表面活性剂分子一般由两部分构成,一部分是亲水头基,另一部分是疏水尾链;因此,表面活性剂分子就具有了独特的既亲水又亲油的特性。表面活性...
中国表面活性剂市场及未来发展趋势分析
一、什么是表面活性剂
表面活性剂分子一般由两部分构成,一部分是亲水头基,另一部分是疏水尾链;因此,表面活性剂分子就具有了独特的既亲水又亲油的特性。表面活性剂的定义,是指加入少量能使其溶液体系的界面状态发生明显变化的物质。举个通俗的例子,在洗碗时,如果不加洗洁精,油和水是不互溶的,而且水无法将油冲走,加入洗洁精后,油被泡沫包围,就可以跟随水一起被冲走,在这里发挥作用的,就是洗洁精里面的表面活性剂。
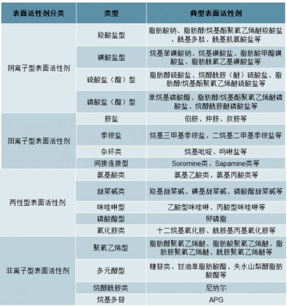
表面活性剂根据亲水基的类型,可以分为离子型表面活性剂和非离子型表面活性剂。离子型表面活性剂的头基在水中可以解离,根据其亲水基离子的类型,可以分为阳离子、阴离子和两性离子表面活性剂;非离子表面活性剂在水溶液中不发生解离。根据使用原材料的不同,表面活性剂可以分为石油基表面活性剂以及天然油脂基表面活性剂;根据使用领域的不同,可以分为工业用表面活性剂以及日用表面活性剂。
二、表面活性剂产业链

表面活性剂应用领域广泛,被誉为“工业味精”,属于精细化工产业,位于整个化工产业链的中端。上游为以石油和天然油脂为原材料,下游应用涉及到各个领域,主要为水处理、玻纤、涂料、建筑、油漆、日化、油墨、电子、农药、纺织、印染、化纤、皮革、汽车工业、航天航空等多种工业品,下游行业需求的不断扩大对表面活性剂行业具有较大带动作用。
三、非离子表面活性剂原材料情况
非离子表面活性剂主要的原材料是环氧乙烷,2014-2016年环氧乙烷的采购金额占原材料总采购额的67%左右;另外,环氧丙烷也是主要原材料之一,2014-2016年环氧丙烷的采购金额占原材料总采购额的10%左右。
环氧乙烷从2009年至2018年期间,产能从75万吨提升至433.5万吨,产能提升至5.78倍;产量从73万吨提升至316.78万吨,产量提升至4.34倍。过去十年间,环氧乙烷的工艺路线也呈现了多元化,除了传统的以石油为原料外,以煤为原料的工艺和生物法工艺也得以推出;环氧乙烷的生产主体,除了中石化和中石油外,民营企业和合资企业也加入竞争,为下游提供了更好的原料保障。过去十年,环氧乙烷价格以下行趋势为主,将来仍有不少新增产能释放,预计未来价格大概率低位运行。环氧丙烷价格对成本影响相对较小,未来环氧丙烷也有不少新增产能释放,环氧丙烷价格短期也没有大幅上行基础。



四、表面活性剂市场规模
2015-2022年期间,全球表面活性剂销量增长率为5.4%,销售额增长率为5.9%;到2020年,全球表面活性剂市场将达到427亿美元,市场总量将达到2280.2万吨。在表面活性剂中,非离子表面活性剂的占比大约42%,则非离子表面活性剂全球市场规模在180亿美元左右。
我国聚羧酸减水剂单体2018年产量119.5万吨;除聚羧酸减水剂单体外,非离子表面活性剂2018年产量105.15万吨、表观消费量113.7万吨。我们近似取聚羧酸减水剂单体和其他非离子表面活性剂的价格为1万元/吨,并假设聚羧酸减水剂单体的产量和消费量相等,则国内聚羧酸减水剂单体市场规模120亿元左右,其他非离子表面活性剂市场规模114亿元左右,非离子表面活性剂国内总的市场规模约为234亿元左右。

五、表面活性剂的企业情况
表面活性剂行业的参与主体为少数的国外企业和大量的国内企业。国外的主要企业有:化学、、英国禾大、宝洁等,从乙烯→环氧乙烷→表面活性剂为一体化生产,化学和是全球化工巨头,在表面活性剂领域的销售体量比较大。
国内从事表面活性剂行业的企业共有4000多家,但整体规模较小,单个企业对行业的影响力不大。皇马科技生产的产品涉及到表面活性剂的各个领域,覆盖范围较广,国内的竞争对手往往只专注于其中一个领域。比如,江苏钟山化工只在有机硅新材料改性用高性能聚酯领域与皇马形成竞争,南京威尔化工在高端润滑油及金属加工液用高性能合成酯及特种聚醚领域与皇马形成竞争,科隆精华和奥克股份则在减水剂用聚醚领域和公司形成竞争。
经过过去几年行业的激烈竞争,迫于成本和市场竞争的双重压力,表面活性剂下游企业对供应商的选择更加慎重,市场向行业内规模大、口碑好、产品质量高的企业集中的趋势明显,部分技术水平较低、产品单一、客户和市场结构单一、研发能力不强的表面活性剂企业面临产品销量和销售利润严重下滑的局面,被迫减产甚至停产。同时,化工企业随着被环保重点监管,小企业由于资金限制,基础设施很难满足环保要求,行业整合的需求很大。

六、表面活性剂的发展趋势
表面活性剂的应用量非常大,但在使用现状中,还存在着品种单一、性能低下,使用后容易出现环境污染的问题。未来表面活性剂的发展趋势是朝向绿色、无污染以及高效性的方向进行。
1、绿色化发展
表面活性剂的绿色化发展指的是在控制成本的前提下,用天然的原材料取代表面活性剂中的化学成分,有效降低表面活性剂的毒害性。推动表面活性剂绿色化发展,在减少污染的同时降低制备时的能耗,进而降低工艺成本。例如:表面活性剂中的apg、aes工艺,均可提高表面活性剂的绿色化水平,促进活性剂的可持续发展,体现表面活性剂的绿色化价值。
2、环保型发展
表面活性剂的环保型发展强调表面活性剂的安全性,是指表面活性剂应用后能被生物降解,不出现污染问题。在环保要求中,佳的表面活性剂生物降解度为98%。具有代表性的环保型表面活性剂有直链十二烷基酮酸钠、长链烷基多苷,它们不仅在使用中可以被生物降解,而且原料具有可再生的特点。环保型表面活性剂是未来发展的主流方向,规划好表面活性剂的环保型发展,才能提高表面活性剂的使用效率。
3、多功能发展
表面活性剂的多功能发展趋势是指表面活性剂能够应用到多个生产工艺中,积极开发表面活性剂的新功能,解决以往单一的应用方式,提高表面活性剂的应用效率。不仅注重表面活性剂的基础作用,而且在此基础上拓宽表面活性剂的应用功能,才能提高表面活性剂的消费。例如:清洁类的表面活性剂在未来多功能发展时还应具有杀菌抑菌、滋润护肤的作用,才能解决表面活性剂的破坏性问题。
4、适应性发展
表面活性剂的发展也要结合当前广大消费者的需求。表面活性剂的适应性发展中,浓缩型活性剂比较有代表性,此类活性剂更加适合社会需求,已经取得了一定的效益。例如:目前清洁剂中的表面活性剂在温水状态下才具有清洁效果,未来的发展趋势是浓缩表面活性剂促使其能够在冷水条件中也能发挥作用。表面活性剂的适应性发展可以参考国外的技术来积极提升表面活性剂的适应性。
七、表面活性剂未来发展走向
1、总体用量呈现持续性增长
在我国社会不断进步、各行业迅速发展的现状下,与此同时,人民群众的生活质量大大提升,这些良好的变化直接影响着人们的日常生活,在这样优越的客观环境下表面活性剂等相关行业相继得到了不同程度的发展。此外,在工业领域当中,表面活性剂的实际可运用范围也在不断地扩大,这在一定程度上使得表面活性剂可开发市场得到了显著性的拓展,并且其可利用价值也呈现出不断升高的趋势。
2、新产品不断涌现,产品结构得到进一步优化
面对市场日益增长的多元化需求,在竞争日益剧烈的基本现状下,表面活性剂企业唯有不断地提高专业生产技术、研发更多的新产品,对固有产品的生产结构进行合理性的优化处理,研发出更多优质性能的表面活性剂产品,并且该方面的产品在结构上也得到了不断地优化,逐渐研发出更多性能优越的新产品。
3、生产企业向专业化、规模化方向发展
依附于日化厂、洗涤厂等进行表面活性剂的生产是一直以来表面活性剂研发的主要方式,规模小、布局分散,通过这些年的变化与发展现已逐渐向专业化、规模化的方向不断发展。当下,现已出现抚顺洗化、中轻物产化工、吉化电石等规模发展较大的企业。
4、醇系表面活性剂将得到快速发展
对于各行业而言,醇系表面活性剂的优良性能现已在业内所熟悉,同时获得了大范围的投入使用。天然脂肪醇无论是国内或国外,在近几年当中都得到跳跃性的发展。
5、mes市场前景广阔,备受业务关注
mes借助自身优质的属性、较低的成本、良好的生态性能等独特优势,得到了我国各行各业的青睐,可以说有着无限的发展前景。
6、随着石油价格地持续性升高,人类社会对生态环境问题的重视度也在不断地提高
醇系表面活性剂、mes、aos等产品优势也开始获得了人们的认可,这些基本现状在一定程度上对las的未来发展带来了意想不到的冲击,所以说,las在发展的过程中势必会遇到各种各样的影响性问题。
7、表面活性剂推动了各行业的进步与发展
表面活性剂的大量运用在一定程度上会给我们赖以生存的自然生态环境带来极为恶劣的影响,通过这些年的变化与发展,人们环保思想理念认知水平的提高,为能够对我们唯一的生存环境进行更好地保护,在表面活性剂的研发方面开始向生态、环保、高效能的方向不断地演变,并且早已成为主流的发展趋势。绿色表面活性剂指的是一种可再生性的天然原料,其通过清洁反应制作出具有两种亲性结构的物质,在这种特殊属性下带来的刺激性是非常小的。总而言之,绿色表面活性剂工业的未来发展趋势:其一,表面活性剂的生物降解性显著性升高,生物降解性可以说是表面活性剂的未来发展主流趋势,其中,表面活性剂绿色化过程中生命周期的评价将作为一个非常重要的标准;其二,对天然的可再生利用进行充分地利用。譬如:天然脂肪醇、糖类、淀粉等原料来进行表面活性剂的制作,这样可促使表面活性剂的有毒性控制在小的程度,与生态环保发展方向是完全吻合的;其三,反应过程的绿色化。利用一些绿色原料、催化剂等来降低表面活性剂在制作过程中所形成的污染;其四,表面活性剂的功能性和有效性。研发高效能的新型表面活性剂具有十分重大的意义。但是,新型绿色表面活性剂在实际研发的过程当中,注意要改进表面活性剂的整体强度,这样才能够带动绿色表面活性剂事业的快速发展。
