欢迎访问365电子娱乐官方网站!2024年06月12日11时53分56秒
365电子娱乐官方网站
365电子娱乐官方网站“发酵调味品科学与工程”团队:郫县豆瓣酱甜瓣子发酵过程中滋味肽的分离、鉴定及特性研究
作者: 发布时间:2022-09-20 浏览次数:429

 近日,川渝共建特色食品重庆市重点实验室成员、365电子娱乐官方网站“发酵调味品科学与工程”团队在农林科学领域国际期刊Food & Function (Q1, IF:6.317)发表题为:Isolation, identification and characterization of taste peptides from fermented broad bean paste的研究性论文。西华大学2020级硕士研究生赵建华为论文第一作者,川渝特色食品重庆市重点实验室林洪斌副教授为论文通讯作者。该研究工作得到了四川省科技厅重大专项项目(2020YFN0151)的支持。原文链接:

图片

    郫县豆瓣是川菜烹饪中必不可少的调味品,被誉为“川菜之魂”。 郫县豆瓣的制造技术已被认定为国家级非物质文化遗产,并被列入郫都区地理标志(PGI)保护产品。作为一种调味品,郫县豆瓣滋味丰富且富含风味物质。郫县豆瓣的发酵过程分为前发酵和后发酵,前发酵又称甜瓣子发酵。甜瓣子(蚕豆瓣)发酵是郫县豆瓣发酵过程中重要的过程之一,它决定了郫县豆瓣的风味和产品质量。以往的研究表明游离氨基酸和有机酸是食品中重要的味觉物质。最近的研究表明,多肽在呈味中也起着重要作用。然而有关郫县豆瓣发酵中产生的呈味肽信息很少。肽的序列和味道特征还未有报道。

    因此,本文研究了郫县豆瓣前发酵过程中产生的呈味肽。分别采用乙醇分级沉淀法、大孔树脂法分离提取目标肽。通过超高效液相色谱四极杆飞行时间质谱(UPLC-QTOF-MS/MS)分析收集的质谱数据。采用Peaks studio和Byonic软件结合蛋白数据库鉴定多肽。最后,合成了目标肽,并对其味道特性和化学特性进行了评价。

    结果表明,甜瓣子中有15种新的呈味肽。其中6种肽(ALDELGT、AELTPEP、SAALQAG、SFEAVEAAPT、EQDNGNNIFSGFKR、QTFNTEDTAK和DAPASGN)呈鲜味(阈值为0.76-1.84 mmol/L),同时具有提高咸味和鲜味的能力。8条新肽(Glgriinpegqq、SIITPPERQ、Glgsiitpperqa、Gggriinpeg、Siitper、Riinpegq、DALNVNRHIV和LPKILLLQLV)呈苦味(阈值为0.56-2.89 mmol /L),此外味精溶液对苦味肽有一定的掩蔽作用。另外发现GFSSEFLA是一种具有强烈的甜味肽。肽序列分析发现,米曲霉和蚕豆是甜瓣子中风味肽的重要来源。此外,合成肽显示出比相应氨基酸混合物更好的感官味道。这些结果表明多肽可能在决定甜瓣子呈味方面起重要作用。这是首次从甜瓣子中分离、鉴定出呈味肽。本研究的结果证明了使用不同分离技术从甜瓣子生产味觉肽的可行性。这些结果可以为郫县豆瓣优质产品及新型调味品的开发提供理论依据。


图片

Fig.1 Characterization of different ethanol concentration precipitation components: (A) the peptide molecular weight distribution; (B) and (C) the contents of free amino acids and total amino acids; (D) sensory evaluation of Y-0, Y-1, Y-2, Y-3, Y-4, and Y-5 and their artificial FAA solution and TAA solution.

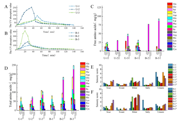
图片

Fig. 2 Characterization of macroporous resin separated components: (A) and (B) elution curves (A for Y-2; B for Y-4); (C) and (D) the contents of free amino acids and total amino acids; (E) and (F) sensory evaluation of U-1, U-2, U-3, B-1, B-2, B-3 and their artificial FAA and TAA solution.

图片

Fig. 3 Phylogenetic tree of peptide sequences identified in FB from proteins legumin A2 primary translation product (green), legumin type B ( pink), putative starch-binding protein (blue), phospholipase (yellow), and uncharacterized protein ( purple).

图片

Fig. 4 Characterization of synthetic peptides: (A) and (B) the dose–response relationship of the umami taste for the solutions of the six synthetic peptides in the presence of MSG and NaCl (A for MSG, B for NaCl); (C) dose–response diagram of a bitter-model with bitter peptides; (D) sensory score of synthetic peptides and their artificial amino acid reconstruction solution.

林洪斌,工学博士,副教授,硕士生导师,长期从事农产品加工及风味化学研究,近5年发表相关学术论文20余篇,其中SCI收录论文12篇,获授权发明专利7项。参与完成省级成果评价3项,获得四川省科技进步三等奖一项,四川省食品工业科学技术二等奖一项,郫县科技进步一等奖一项。其所在发酵调味品科学与工程团队长期专注于以郫县豆瓣、四川泡菜为代表的四川地方特色发酵食品的相关研究,合作企业达40余家,共建国家企业技术中心、国家工程实验室、川渝共建重庆市重点实验室及四川省川菜特色调味品工程技术研究中心等国家和省部级平台6个,校企联合实验室12个。先后承担并完成国家和省部级等各类课题50余项,获得中国轻工业联合会、四川省科技进步奖和成都市科技进步奖7项,发表学术论文200余篇,授权发明专利20余项。


地址:365电子官网·(中国)官方网站

邮编:610039

电话:028-87720552

传真:028-87720552

官方微信